Product Summary
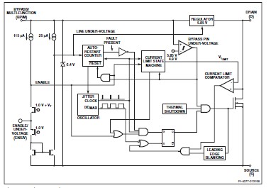
The tny275gn is an Energy-Efficient, Off-Line Switcher With Enhanced Flexibility and Extended Power Range. The device incorporates a 700 V power MOSFET, oscillator, high voltage switched current source, current limit (user selectable) and thermal shutdown circuitry. The tny275gn uses an ON/OFF control scheme and offers a design fl exible solution with a low system cost and extended power capability. The applications of the tny275gn include: Chargers/adapters for cell/cordless phones, PDAs, digital cameras, MP3/portable audio, shavers, etc, PC Standby and other auxiliary supplies, DVD/PVR and other low power set top decoders, Supplies for appliances, industrial systems, metering, etc.
Parametrics
tny275gn absolute maximum ratings: (1)DRAIN Voltage: -0.3 V to 700 V; (2)DRAIN Peak Current: 400 (750) mA; (3)EN/UV Voltage: -0.3 V to 9 V; (4)EN/UV Current: 100 mA; (5)BP/M Voltage: -0.3 V to 9 V; (6)Storage Temperature: -65 to 150℃; (7)Operating Junction Temperature: -40 to 150℃; (8)Lead Temperature: 260℃.
Features
tny275gn features: (1)Simple ON/OFF control, no loop compensation needed; (2)Selectable current limit through BP/M capacitor value; (3)Higher current limit extends peak power or, in open frame applications, maximum continuous power; (4)Lower current limit improves effi ciency in enclosed adapters/chargers; (5)Allows optimum TinySwitch-III choice by swapping devices with no other circuit redesign; (6)Tight I2f parameter tolerance reduces system cost; (7)Maximizes MOSFET and magnetics power delivery; (8)Minimizes max overload power, reducing cost of transformer, primary clamp & secondary components; (9)ON-time extension – extends low line regulation range/hold-up time to reduce input bulk capacitance; (10)Self-biased: no bias winding or bias components; (11)Frequency jittering reduces EMI fi lter costs; (12)Pin-out simplifi es heatsinking to the PCB; (13)SOURCE pins are electrically quiet for low EMI.
Diagrams

| Image | Part No | Mfg | Description | ![]()  | 
                            Pricing (USD)  | 
                            Quantity | ||||||||||||
|---|---|---|---|---|---|---|---|---|---|---|---|---|---|---|---|---|---|---|
![]()  | 
                            ![]() TNY275GN  | 
                            ![]() Power Integrations  | 
                            ![]() AC/DC Switching Converters 11.5W 85-265 VAC 15W/230 VAC  | 
                            ![]() Data Sheet  | 
                            ![]() 
  | 
                            
                            	 | 
                      ||||||||||||
![]()  | 
                            ![]() TNY275GN-TL  | 
                            ![]() Power Integrations  | 
                            ![]() AC/DC Switching Converters 11.5W 85-265 VAC 15W/230 VAC  | 
                            ![]() Data Sheet  | 
                            ![]() 
  | 
                            
                            	 | 
                      ||||||||||||
 (China (Mainland)) 
                         
                        
                                    







