Product Summary
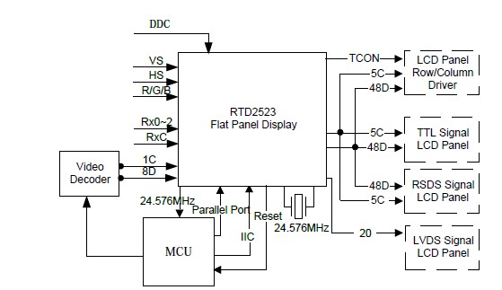
The RTD2523 is a Flat Panel Display Controller of TCON function in TTL output interface. Explanation for register DV_Total. The RTD2523 is designed to connect the interface of digital signal from video decoder. Input data is latched within a capture window defined in registers. The timing scheme designed for input devices are showed in the following diagram.
Parametrics
RTD2523 absolute maximum ratings: (1)Voltage on VDD: -1 4.6 V; (2)Voltage on Input (5V tolerant): -1V 5.5 V; (3)Voltage on Output or I/O or NC : -1 4.6 V; (4)Electrostatic Discharge : ±2.5 kV; (5)Latch-Up :±100 mA; (6)Ambient Operating Temperature: 0°C 70°C; (7)Storage temperature (plastic) : -55°C 125°C; (8)Thermal Resistance (Junction to Air) : 18 °C/W.
Features
RTD2523 features: (1)Embedded dual DDC support DDC1, DDC2B,DDC/CI; (2)Zoom scaling up and down; (3)Embedded Pattern Generator; (4)No external memory required.; (5)Require only one crystal to generate all timing; (6)Embedded reset control output; (7)Embedded crystal output to MICROP; (8)3 channels 8 bits PWM output, and selectable PWM clock frequency.
Diagrams

| Image | Part No | Mfg | Description | ![]() |
Pricing (USD) |
Quantity | ||||
|---|---|---|---|---|---|---|---|---|---|---|
![]() |
![]() RTD2523 |
![]() Other |
![]() |
![]() Data Sheet |
![]() Negotiable |
|
||||
![]() |
![]() RTD2523B |
![]() Other |
![]() |
![]() Data Sheet |
![]() Negotiable |
|
||||
(China (Mainland))









