Product Summary
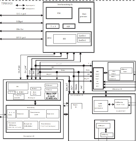
The TPS65920BZCH is an Integrated Power Management/Audio Codec, describes the terminal characteristics and the signals multiplexed on each pin. The TPS65920BZCH following list describes the table column headers.
Parametrics
TPS65920BZCH absolute maximum ratings: (1)Main battery supply voltage: 2.1V 4.5V ; (2)Voltage on any input: 0.0V 1.0*SupplyVpower ; (3)Storage temperature range: –55°C 125°C; (4)Ambient temperature range–40°C 85°C; (5)Junction temperature (TJ): 105°C; (6)Junction temperature (TJ) for parametric: –40°C 105°C.
Features
TPS65920BZCH features: (1)Three efficient stepdown converters; (2)Four external linear LDOs for clocks and peripherals; (3)SmartReflex dynamic voltage management; (4)Differential input main microphones; (5)Mono auxiliary/FM input; (6)External predrivers for class D (stereo); (7)TDM interface; (8)Automatic level control (ALC); (9)Digital and analog mixing.
Diagrams

| Image | Part No | Mfg | Description | ![]() |
Pricing (USD) |
Quantity | ||||
|---|---|---|---|---|---|---|---|---|---|---|
![]() |
![]() TPS65920BZCH |
![]() Texas Instruments |
![]() Switching Converters, Regulators & Controllers Int Pwr Mgmt IC |
![]() Data Sheet |
![]() Negotiable |
|
||||
![]() |
![]() TPS65920BZCHR |
![]() Texas Instruments |
![]() Switching Converters, Regulators & Controllers Int Pwr Mgmt IC |
![]() Data Sheet |
![]() Negotiable |
|
||||
(China (Mainland))










