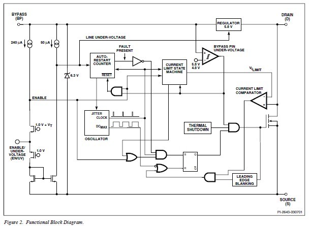
Product Summary
The tny268gn is a low power Off-line Switcher. It integrates a 700V power MOSFET, oscillator, high voltage switched current source, current limit and thermal shutdown circuitry onto a monolithic device. The start-up and operating power are derived directly from the voltage on the DRAIN pin, eliminating the need for a bias winding and associated circuitry. In addition, the tny268gn incorporates auto-restart, line undervoltage sense, and frequency jittering. An innovative design minimizes audio frequency components in the simple ON/OFF control scheme to practically eliminate audible noise with standard taped/varnished transformer construction. The operating frequency of tny268gn is jittered to significantly reduce both the quasi-peak and average EMI, minimizing filtering cost.
Parametrics
tny268gn absolute maximum ratings: (1)DRAIN Voltage: -0.3V to 700V; (2)DRAIN Peak Current: 880mA; (3)EN/UV Voltage: -0.3V to 9V; (4)EN/UV Current: 100mA; (5)BYPASS Voltage: -0.3V to 9V; (6)Storage Temperature: -65℃ to 150℃; (7)Operating Junction Temperature: -40℃ to 150℃; (8)Lead Temperature: 260℃.
Features
tny268gn features: (1)TinySwitch-II Features Reduce System Cost; (2)Better Cost/Performance over RCC & Linears; (3)EcoSmart– Extremely Energy Efficient; (4)High Performance at Low Cost.
Diagrams

| Image | Part No | Mfg | Description | ![]() |
Pricing (USD) |
Quantity | ||||||||||||
|---|---|---|---|---|---|---|---|---|---|---|---|---|---|---|---|---|---|---|
![]() |
![]() TNY268GN |
![]() Power Integrations |
![]() AC/DC Switching Converters 15W 85-265 VAC 19W/230 VAC |
![]() Data Sheet |
![]()
|
|
||||||||||||
![]() |
![]() TNY268GN-TL |
![]() Power Integrations |
![]() AC/DC Switching Converters 15W 85-265 VAC 19W/230 VAC |
![]() Data Sheet |
![]()
|
|
||||||||||||
(China (Mainland))









